淮南联合大学
211 |
985 |
双一流 |
综合
安徽省
高职(专科)
省重点
公办
8662
正德、至善、笃学、行知
0554-6862689,6862690,6862688(传真)
http://www.hnuu.edu.cn/
更多 >
图片
院校首页
历年分数
历年分数
历年分数
普通类
艺术类
体育类
招生计划
院校计划
投档规则(艺术)
投档规则(体育)
招生政策
招生简章
招生资讯
探校攻略
探校攻略
探校攻略
探校攻略
探校攻略
探校攻略
院校首页
> 招生简章
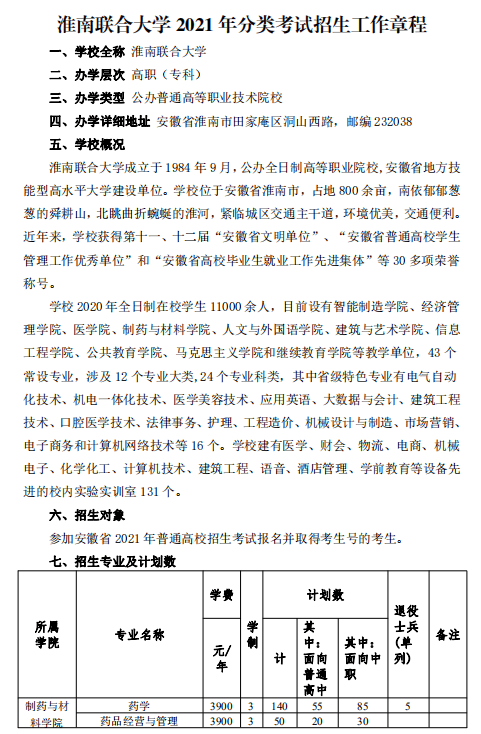
淮南联合大学2021年分类考试招生章程
2022-06-22 21:03:49 分享至:
招生简章
招生资讯
淮南联合大学2021年分类考试招生章程
2022-06-22 21:03:49